教育动态 教育解读 教育文件 县区教育 新建学校 公告公示

2021年南阳市中心城区义务教育学校招生工作方案

义务教育 入学 未知/阳光 2021-07-29   次浏览

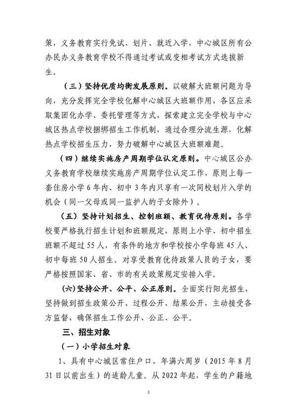
继续实施房产周期学位认定原则,原则上每一套住房小学6年内、初中3年内只享有一次同校划片入学的机会(同一父母或同一监护人的子女除外)
 
原则上小学、初中招生班额不超过55人
 
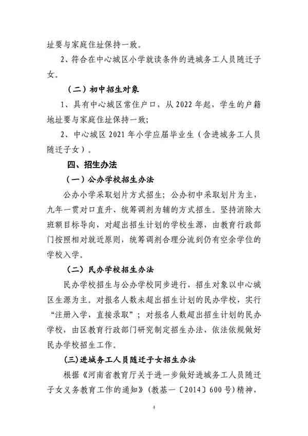
小学招生对象:年满六周岁(2015年8月31日以前出生)的适龄儿童。从2022年起,学生的户籍地址要与家庭住址保持一致
 
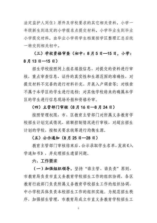
网上报名:初中7月30日-8月2日,小学:8月3日-6日
.....
 
南阳家长汇带您提前了解南阳市教育局刚刚发布的《2021 年南阳市中心城区义务教育学校招生工作方案》








版权所有