搜索
完全学校
学区
招生
排座位
首页
头条
学校
教师
家长
小升初
中招
高考
人物
作文
资源
图片
中招资讯
中招试卷
中招备考
中招政策
中招辅导
中招问答
招生简章
主页
>
中招
>
中招试卷
>
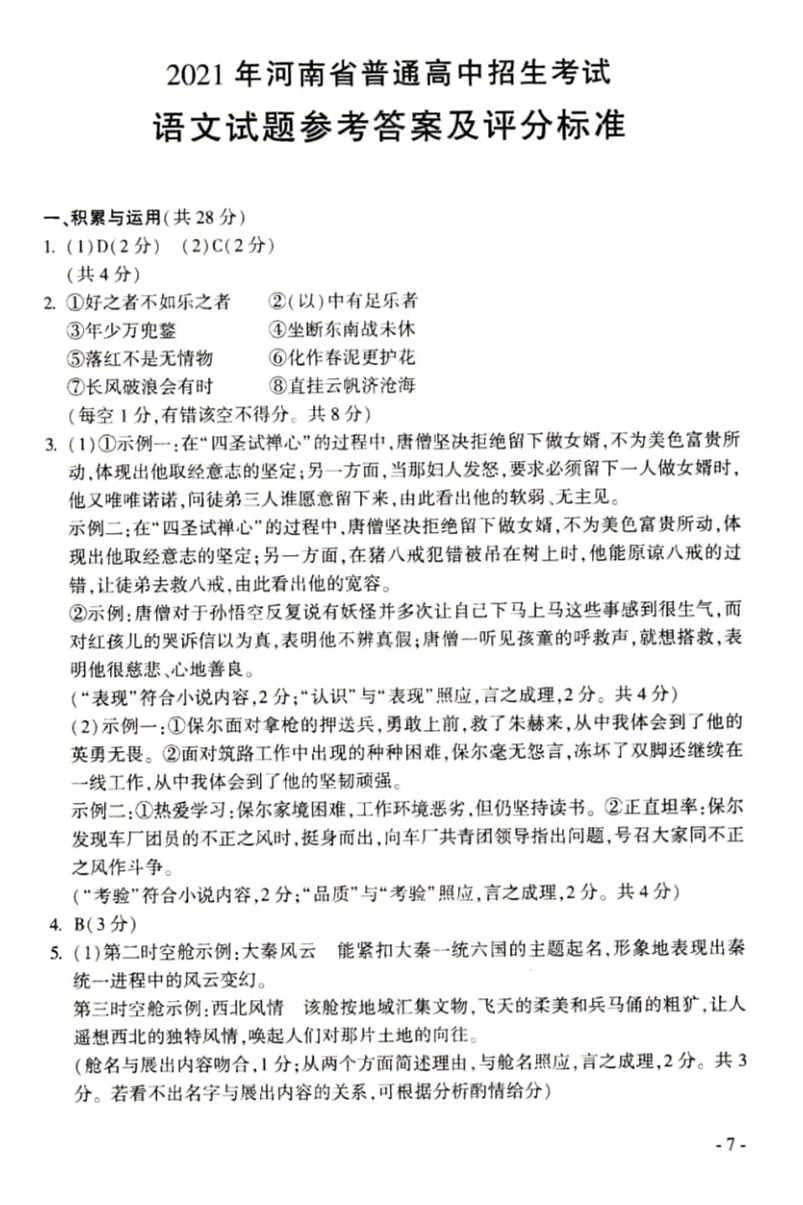
河南省2021年中招考试语文试题参考答案及评分标准
语文试卷
未知/阳光
2022-05-10
次浏览
相关文章
2020年河南省中招考试数学试卷及答
2020年河南省中招考试数学试卷及答
2018年河南省中考语文真题
2018年河南省中考语文真题
2019河南中考化学答案解析
2019河南中考化学答案解析
2019河南中考道德与法治试题
2019河南中考道德与法治试题
2021年河南南阳中招考试
2020年河南省中招考试语
2021年河南南阳中招考试
2020年河南省中招考试语
最近内容
2021年河南南阳中招考试语文试卷真
河南省2021年中招考试语文试题参考
2021年河南中招考试数学试卷真题
河南省2021年中招数学试卷参考答案
2020年河南省中招考试历史试卷及答
2020年河南省中招考试道德与法治试
推荐内容
2020年河南省中招考试数学试卷及答
2018年河南省中考语文真题
2019河南中考化学答案解析
2019河南中考道德与法治试题